人生就是博(中国区)官方网站

公司新闻 市场运动 商学院资讯 资源下载

人生就是博(中国区)官方网站商学院 | 请查收9月果真课学习妄想!

2023/8/31 9:42:06


首席执行官CEO高管训战营

3.png


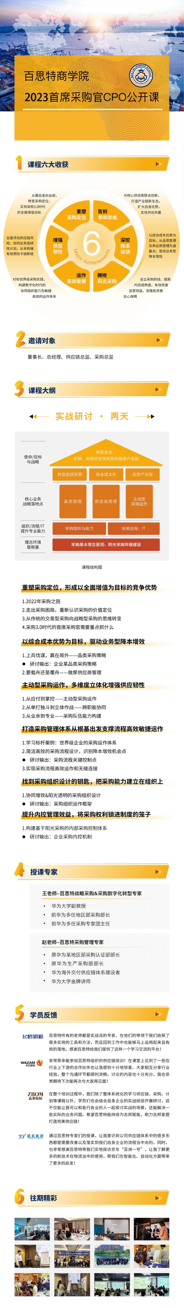
首席采购官CPO训战营

1.jpg

首席营销官CMO训战营

2.jpg

返回列表

人生就是博(中国区)官方网站助力中国企业“以厘革 谋未来”!

网站地图